本連載では、2003年に発行された「IC10個のお手軽CPU設計超入門 初歩のデジタル回路動作の基本原理と製作 CPUの創りかた(渡波 郁/となみ かおる 著)」(以後、「CPUの創りかた」と表記)で紹介されているCPUを実際に製作していきます。
「CPUの創りかた」とTD4について
本記事を読んでいる方にわざわざ説明する必要は無いかもしれませんが、「CPUの創りかた」と本連載で製作するモノについて説明しておきます。
「CPUの創りかた」は書名の通り、単純な電子回路とICから実物のCPUを作る方法・原理を320ページ足らずで見事に説明した名著です。2024年2月時点で第35版が発行されており、この数字からも如何に長い間読まれている名著であるかが伺えるかと思います。電子工作や計算機に興味がある方であれば「表紙にメイドさんが載っている本」として強く印象に残っている方も多いはずです。

そんな「CPUの創りかた」で製作するCPUは「とりあえず動作するだけの4bitCPU」から取った"TD4"という名前がついています(p.136)。TD4の製作過程で、CPUひいては電子計算機の基本動作原理を説明しているというワケです。
著者の渡波氏は本書の読者を高校生~成人だとしておりますが(p.5)、実物のTD4を作るつもりなら「電子工作初級~中級者」が対象となると言ってよいでしょう。というのも、本書でははんだづけを始めとした加工方法や部品の入手方法などのノウハウについては一切書かれていません。

TD4製作に挑むなら「ユニバーサル基板上でのはんだ付け」か「プリント基板用データの制作~依頼」ができる技量が必要となります。これは電子工作の当たり前ですが、どちらを取ってもそれなりの訓練・学習が必要です。実際に手を動かすものなのでチェック以外でAIに頼ることができません。また、回路図はあるものの具体的な実装回路についてはあまり触れられておらず配置や電源などの周辺回路は自分で考える必要があります。
これらはまだ良いですが、2025年現在TD4を作るうえで最大の問題は「代替部品を探して配線する」という工程が入ることです。これを解決するのが本記事の主題です。
従来のTD4を構成するICの内訳
以下が書籍に記された従来のTD4に登場するロジックICとその役割になります(p.275~277)。
| IC | 役割 | 使用箇所 | 個数 |
|---|---|---|---|
| 74HC10 | 3入力NAND-3回路 | CPU | 1個 |
| 74HC14 | シュミットトリガNOT-6回路 | クロック/リセット | 1個 |
| 74HC32 | 2入力OR-6回路 | CPU | 1個 |
| 74HC74 | FF-2回路 | CPU | 1個 |
| 74HC153 | 4chマルチプレクサ | CPU | 2個 |
| 74HC154 | 4-to-16デコーダ | ROM | 1個 |
| 74HC161 | 4bitバイナリカウンタ | CPU | 4個 |
| 74HC283 | 4bit全加算器 | CPU | 1個 |
| 74HC540 | NOT-8回路 | ROM | 1個 |
「CPUの創りかた」が執筆された2003年時点ですら、「74HCシリーズ」のICで手に入らないものが出てきているとの記述があり(p.195)、上記の時点で代替品が含まれています。また、原書で使用しているものは東芝製のものが多いと推測されます。これを現在手に入れることは難しくなっており、多くのパーツを他社の同等品でそろえる必要があります。
つまり、2025年時点で上記のパーツ一式を丸々揃えるのは非常に難易度が高いです。
かと言って、気落ちする必要はあまりありません。TD4は有名なことも相まって、多くの先駆者が製作に挑んだ足跡を見つけることができます。本書を読んでいくと分かりますが、TD4を構成しているのは基本的な論理回路です。このため、一部の部品を代替したものが多く出回っております。中身を正確に理解し、情報をかき集めれば同じ動作をするものは製作できるということです。
従来ICの在庫状況
ほとんどが入手困難かというと案外そうでもありません。以下の表は筆者がかき集めたロジックICの販売元を示したものです。
| IC | 秋月電子(秋葉原店) | 千石電商(秋葉原本店) | 共立エレショップ(通販) |
|---|---|---|---|
| 74HC10 | × | × | ○(品番複数有り) |
| 74HC14 | ○ | ○ | ○ |
| 74HC32 | △(在庫わずか) | ○ | ○ |
| 74HC74 | ○ | ○ | ○ |
| 74HC153 | × | ○ | ○ |
| 74HC154 | × | × | × |
| 74HC161 | ×(表面実装の在庫わずか) | × | ○ |
| 74HC283 | × | ○ | ○ |
| 74HC540 | × | ○ | ○ |
上記の表からも分かる通り、千石電商・共立エレショップを始めとした各種通販を使って取り寄せれば全てのロジックICを確保できる可能性は高いです。ただし、その中でも74HC154だけは入手難易度が段違いに高いように思われます。記述しておりませんが、他の販売元としては樫木総業株式会社・マルツオンラインなども候補に挙がります。
各ICの代替品
入手が困難となりつつあるICを代替する事例を調べたので、それらを列挙していきます。
| 番号 | 従来IC | 役割 | 代替品の組見合わせ | 代替品の役割 |
|---|---|---|---|---|
| ① | 74HC10 | 3入力NAND-3回路 | 74HC00 1個 + 74HC14 1個 | 2入力NAND-4回路 + NOT-6回路 |
| ② | 74HC154 | 4-to-16デコーダ | 74LS138 2個 | 3-to-8デコーダ |
| ③ | 74HC161 | 4bitバイナリカウンタ | 74HC163 1個 | 4bitバイナリカウンタ |
| ④ | 74HC283 | 4bit全加算器 | 74HC32 1個 + 74HC08 2個 + 74HC86 2個 | 4連1bit全加算器 |
| ⑤ | 74HC540 | NOT-8回路 | 74HC04 2個 | NOT-6回路 |
各項目の詳細については以下の通りです。
①: 74HC10(3入力NAND-3回路)の代替
2入力NANDが4回路入った74HC00と何かしらのNOT回路(74HC04/NOT-6回路など)を用いれば、3入力NANDを実現することが可能です。具体的には、2入力NANDの入力をA・Bとし、こいつの出力先をNOTの入力に接続します。するとA・BのAND回路ができます。こいつとCを2つめの2入力NANDの入力とすれば3入力NANDを実現できます$^{(1)}$。

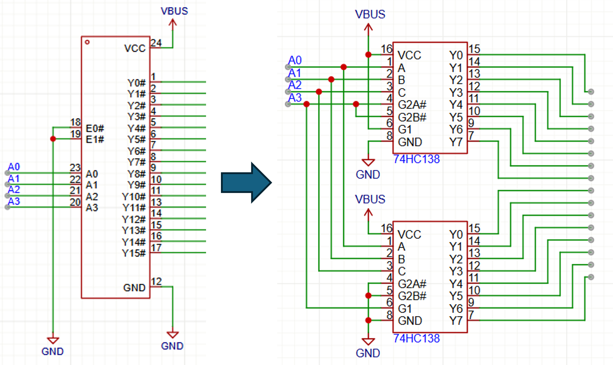
②: 74HC154(4-to-16デコーダ)の代替
74HC154はほぼほぼ絶版になっていると考えたほうが良いでしょう。一応樫木総業株式会社で販売していることを確認しましたが、1個1,485円という値段です(2025年12月9日確認)$^{(2)}$。

これは3-to-8デコーダを2つ連結すれば同じ機能を実現可能です。74HC138Aを2個、もしくは74LS138を2個で置き換える事例を確認しています$^{(1)(3)(4)}$。こちらであれば秋月電子でも在庫が確認できます$^{(5)}$。

③: 74HC161(4bitバイナリカウンタ)の代替
このICはTD4のレジスタ(計算する数値を保持する機構)として使用されているものです。
74HC163が74HC161とほぼ同様に利用することが可能だと思われます$^{(3)(6)}$。秋月電子では74HC161も74HC163もDIP型の販売は無いですが、共立や樫木総業では販売されているようです$^{(7)(8)}$(2025年12月9日確認)。
また、8bitのカウンタである「74HC590」のうち4bitを用いるという手法も考えられます。こちらは先例が無いため実際に動かすにはTD4に対する深い理解が要求されます。これができる方なら、4bitを飛ばして8bitのCPUを作る技量があると言ってよいと思われます。
レジスタの機能を代替するには、フリップフロップ(1ビットの情報を記憶する機構)と周辺の論理回路全てを置換する必要があります。代替品を制作している事例はありますが、元のTD4とは形状がかなり変わってしまいます$^{(9)}$。
④: 74HC283(4bit全加算器)の代替
4bitの全加算器は1bitの全加算器を4連結すれば実現できます(p.100)。1bit全加算器を作るには、2入力ORが1つ、2入力ANDが2つ、2入力XRが2つ必要です。

これが4セット必要です。74LS32(2入力OR-4回路)が1個、74ALS08(2入力AND-4回路)が2個, 74HC86(2入力XOR-4回路)が2個で代替することができます$^{(10)}$。

OR回路は74HC32$^{(11)}$、AND回路は74HC08$^{(12)}$も利用できます。
問題はXORを実現する74HC86で、秋月電子では売っていません。共立、樫木総業では販売されていることを確認しています(2025年12月9日確認)$^{(13)(14)}$。
バイナリカウンタ程ではないですが、これが手に入らないと1つのICで済んだところがICが5個必要になってしまいます。
⑤: 74HC540(NOT-8回路)の代替
74HC540はただのNOT回路として利用しているだけなので、少量のNOT回路を複数用意すれば問題ありません$^{(15)}$。NOT-6回路の74HC04などを複数個用意しましょう。
他: 74HC153(4chマルチプレクサ)の代替
こちらは検証例を見つけられませんでしたが、74HC153には74HC253という同等品があるようです。HレベルとLレベルに加えてハイインピーダンスという出力状態を取れる機能があるとのことです$^{(16)}$。同等品と書きましたが、74HC153と入手性は大して変わらないと思われます。74HC153を探す方が良いと思います。
IC以外の各パーツの代替品
他に手に入りにくくなっているものとして、ROMを構成するDIPスイッチとダイオードがあります。特にダイオードは場合によっては実店舗・通販で探しまわる必要があるかもしれません。具体的には下記の代替手段が考えられるます。
| 元パーツ | 個数 | 代替品 | 代替品の個数 |
|---|---|---|---|
| ダイオード | 128個 | 8素子ダイオードアレイ カソードコモン(ダイオード代替) | 16個 |
| DIPスイッチ 8P | 16個 | スライドスイッチ | 128接点分 |
| DIPスイッチ 8P | 16個 | ピンヘッダ2列&ジャンパーピン | 128接点分 |
ダイオードとダイオードアレイについて
従来のダイオードは、東芝の高速スイッチングダイオードの1S1588相当品(1S2076A)を利用せよと書籍には記述されています(p.24)。これは秋月電子の代替品があります$^{(17)}$。

書籍内ではダイオードの代替品として、ダイオードアレイを書いています(p.132)。ダイオードだと128個必要だからです。
しかし、今はダイオードアレイの方が手に入りにくいです。秋月電子なら"CE880"、千石電商なら"DN9-1C"が2025年12月現在で入手できる現実的な手段だと考えられます。
ROMについて
ROMを実現する回路に関しては、様々な代替方法が考えられます。ONとOFF(HレベルとLレベル)を128個($8bit×16$)並べるだけの手段があればよいため、スライドスイッチやピンヘッダ&ジャンパーピンでも表現可能です$^{(18)}$。

しかし、これだけの回路となるとパーツの調達も回路を組むのも大変です。このため、スイッチとダイオードでの実現を諦め、ROMを別のマイコンで実現するという荒業があります。

この手法には別の知識が必要になるだけでなく、ロジックICよりはるかに新しい高級ICを使うということを意味します。それは作りたいものを圧倒的に上回るスペックのものをサブ装置に使うという本末転倒なやり方となってしまうため、今回の製作では使用しません。
前述のダイオードの数と言い、かなり大変な作業であることは事実です。Arduinoなどの外部装置を利用してROMを組んでいる方は結構いらっしゃいます$^{(3)(19)(20)(21)}$。
(閑話)出所が不明な「謎TD4キット」
「TD4 CPU キット」などで検索をかけると、AmazonやAliExpressで一式パーツとプリント基板が揃ったキットが売られていることが分かります。オペレーティングシステム「Linux」などという大嘘が書いてあったりするのであまり信頼はできませんが、勇気のある方はこちらを購入してみるというのも手かと思います。
従来の全パーツまとめ(理想)
改めて、以下が「CPUの創りかた」が回路的に想定している理想的なパーツ一式となります。
| パーツ名 | 個数 |
|---|---|
| 何かしらの基板 | 1~2個 |
| 電源供給用コネクタ | 1個 |
| 74HC10 | 1個 |
| 74HC14 | 1個 |
| 74HC32 | 1個 |
| 74HC74 | 1個 |
| 74HC153 | 2個 |
| 74HC154 | 1個 |
| 74HC161 | 4個 |
| 74HC283 | 1個 |
| 74HC540 | 1個 |
| 抵抗 100Ω | 2個 |
| 抵抗 1KΩ | 11個 |
| 抵抗 3.3KΩ | 1個 |
| 抵抗 10KΩ | 9個 |
| 抵抗 33KΩ | 1個 |
| 抵抗 100KΩ | 4個 |
| LED | 4個 |
| 電解コンデンサ 10μF(16V) | 2個 |
| 電解コンデンサ 100μF(16V) | 1個 |
| セラミックコンデンサ 0.1μF | 13個 |
| タクトスイッチ | 2個 |
| 3Pトグルスイッチ | 1個 |
| DIPスイッチ 4P | 1個 |
| DIPスイッチ 8P | 16個 |
| ダイオードアレイ | 16個 |
最終的に筆者が用意したパーツ一式(商品単位別)
以下が今回筆者が最終的に集めたパーツです。
| パーツ名 | 個数 | 購入元 | 料金 | 備考 |
|---|---|---|---|---|
| ユニバーサル基板 | 2 | 秋月電子(秋葉原店) | 1,120円 | 回路図による。ROMと本体を分けるため2枚とした |
| DCジャックDIP化キット | 1セット | 秋月電子(秋葉原店) | 100円 | 回路図による |
| TC74HC04AP | 2 | 千石電商(秋葉原店) | 80円 | 特になし |
| 74HC10 | 1 | 共立エレショップ(通販) | 121円 | 特になし |
| TC74HC32AP | 1 | 千石電商(秋葉原店) | 40円 | 特になし |
| TC74HC74AP | 1 | 千石電商(秋葉原店) | 80円 | 特になし |
| 74LS138AP | 2 | 千石電商(秋葉原店) | 160円 | 特になし |
| 74HC153AP(F) | 2 | 千石電商(秋葉原店) | 160円 | 特になし |
| 74HC161 | 4 | 共立エレショップ(通販) | 352円 | 特になし |
| 74HC283 | 1 | 千石電商(秋葉原店) | 240円 | 特になし |
| 74HC540AP | 1 | 千石電商(秋葉原店) | 200円 | 特になし |
| ICソケット14ピン 10個入り | 1セット | 秋月電子(秋葉原店) | 120円 | ロジックIC用。なくてもなんとかなる |
| ICソケット16ピン 10個入り | 1セット | 秋月電子(秋葉原店) | 180円 | 〃 |
| ピンヘッダオス(L型) 1x40 | 1 | 秋月電子(秋葉原店) | 50円 | ROMと本体の接続のため |
| ピンヘッダメス 1x42 | 1 | 秋月電子(秋葉原店) | 80円 | 〃 |
| LED 赤 10個入り | 2セット | 秋月電子(秋葉原店) | 160円 | 各通信線の状態を可視化するために大幅に増設 |
| LED 黄 10個入り | 1セット | 秋月電子(秋葉原店) | 100円 | 各通信線の状態を可視化するために大幅に増設 |
| LED 黄緑 10個入り | 1セット | 秋月電子(秋葉原店) | 100円 | 各通信線の状態を可視化するために大幅に増設 |
| LED 青 10個入り | 1セット | 秋月電子(秋葉原店) | 130円 | 各通信線の状態を可視化するために大幅に増設 |
| 抵抗 100Ω 100個入り | 1セット | 秋月電子(秋葉原店) | 100円 | TD4回路内では2個用いる |
| 抵抗 1KΩ 100個入り | 1セット | 秋月電子(秋葉原店) | 100円 | LEDの増設に伴って増えている |
| 抵抗 3.3KΩ 100個入り | 1セット | 秋月電子(秋葉原店) | 100円 | クロック用 1個 |
| 抵抗 33KΩ 100個入り | 1セット | 秋月電子(秋葉原店) | 100円 | クロック用 1個 |
| 抵抗 10KΩ 100個入り | 1セット | 秋月電子(秋葉原店) | 100円 | TD4回路内では9個用いる |
| 抵抗 100KΩ 100個入り | 1セット | 秋月電子(秋葉原店) | 100円 | TD4回路内では4個用いる |
| 電解コンデンサ 10μF | 4 | 秋月電子(秋葉原店) | 40円 | 特になし |
| 電解コンデンサ 100μF | 1 | 秋月電子(秋葉原店) | 20円 | 特になし |
| セラミックコンデンサ 0.1μF 10個入り | 2セット | 秋月電子(秋葉原店) | 200円 | IC1個に対して1個用いる |
| タクトスイッチ | 2 | 秋月電子(秋葉原店) | 30円 | TD4回路内では2個用いる |
| 3Pトグルスイッチ | 2 | 秋月電子(秋葉原店) | 260円 | TD4回路内では2個用いる |
| DIPスイッチ 4P | 1 | 秋月電子(秋葉原店) | 40円 | 特になし |
| DIPスイッチ 8P | 16 | 秋月電子(秋葉原店) | 1,440円 | ROM用 |
| ダイオード 1N4148 50個入り | 3セット | 秋月電子(秋葉原店) | 450円 | ROM用 |
| ================================= | ======= | ======================== | ======== | ======================================== |
| 合計 | 6,653円 |
次回からは、実際にTD4の製作に取り組みます。
参考文献
- (1): オリジナルからの変更点|cubokta
- (2): 74HC154(DIP品) - 樫木総業(株) 通信販売部
- (3): CPU の創りかた(TD4)をブレッドボードで作ってみた話 - saino.me (kaishuu0123)
- (4): TD4 互換機の製作 - Kiの研究部屋
- (5): 半導体/ロジックIC一般/ロジックIC/デコーダー 秋月電子通商-電子部品・ネット通販
- (6): TOSHIBA TC74HC161,163AP/AF (pdf)
- (7): 74HC161 DIP [RoHS] / 74HC161 | 共立エレショップ
- (8): 74HC161(DIP品) - 樫木総業(株) 通信販売部
- (9): 「CPUの創りかた」のTD4を少しアレンジして作ってみた - Qiita
- (10): 74HC283 の置き換え | TD4 互換機の製作 - Kiの研究部屋
- (11): 4回路OR TC74HC32AP: 半導体 秋月電子通商-電子部品・ネット通販
- (12): 4回路2入力AND TC74HC08AP: 半導体 秋月電子通商-電子部品・ネット通販
- (13): ロジックIC 74HC86 DIP / MM74HC86N | 共立エレショップ
- (14): 74HC86(DIP品) - 樫木総業(株) 通信販売部
- (15): 『CPUの創りかた』を読んでCPUを自作した - Tanuki_Bayashin’s diary
- (16): TOSHIBA TC74HC153,253AP/AF(pdf)
- (17): 汎用小信号高速スイッチング・ダイオード 1N4148 100V200mA: 半導体 秋月電子通商-電子部品・ネット通販
- (18): CPUの創りかた TD4 | 私の電子工作作品集
- (19): CPUを創る TD4への道 TD4の代わりのROM部分を作る
- (20): 「CPUの創りかた」のCPUを作ってみた | Suzuki Shun's homepage
- (21): TD4実現可能性
